RayRigAntSw
Rugged RF I/O relay board for switching between multiple rigs and antennas. Designed to pair with RaySspaController for timing, protection and band logic; intentionally designed so others can integrate it into their own amplifiers or station controllers.
Overview
RayRigAntSw is the hardware layer that does the heavy lifting for RF path selection. It switches relay-driven routes between Rig-1 / Rig-2 and ANT-1..ANT-3 (expandable patterns), with flyback protection and snubbers on every coil, plus separate PTT lines per rig for safe interlock.
The companion RaySspaController provides sequencing, protection, and band logic, but the I/O header and simple drive requirements make this board easy to integrate with any third-party microcontroller or amplifier control system.
At a Glance
- • 12 V relay coils with flyback + RC snubbers
- • RF amplifier in/out path
- • PTT-1 / PTT-2 inputs for independent rigs
- • Control header for easy external drive
- • Designed for ecosystem or standalone use
Key Features
Rig & Antenna Routing
- Example build: 2 rigs ↔ 3 antennas (scalable)
- Relay topology manages TX/RX amplifier path control
- RFHigh / RFLow: amplifier input/output routing
- TX/RX control from RaySspaController or other MCU
PTT Interlock & Safety
- Separate PTT inputs for Rig-1 and Rig-2
- Controller-side logic prevents simultaneous TX
- Easy to add TX-delay sequencing in controller
- Coil flyback: 1N5819 + 10 nF snubbers on coils
Open Integration
- Simple +12 V & GND + coil drive lines
- 3.3 V or 5 V logic via driver/ULN2803A
- Pin header exposes all control points
- Drop-in with RaySspaController or 3rd-party MCU
Hardware Overview
The schematic uses 12 V DPST relays (K1–K5), with 1N5819 flyback diodes and
0.01 µF RC snubbers on each coil. A local bulk capacitor stabilizes the +12 V rail.
A control header feeds coil drivers from the controller.
RFHigh and RFLow act as the amplifier input and output connection points,
switched by TX/RX relay control from the RaySspaController.
Control Header (typical)
- +12 V / GND
- ANT1, ANT2, ANT3 coil drive
- TX/RX path drive lines
- PTT-1, PTT-2 (from rigs)
Recommended Driving
- Low-side coil drive via ULN2803A or MOSFETs
- 3.3 V MCU OK (use driver transistor/array)
- Coil returns short; diode added at coil
- PTT lines routed away from RF paths
Quick Specs
- Supply: 12 V DC (relay coils)
- I/O: PTT-1 / PTT-2, coil drives for Ant/Path
- Protection: Flyback + snubbers on all coils
- Integration: Works with RaySspaController or any MCU
- Amplifier Path: RFHigh / RFLow controlled via TX/RX relays
- Form factor: Ecosystem-friendly mounting & headers
Available Variants
| Model | Rig / Ant Configuration | Amplifier Path | PTT Handling | Notes |
|---|---|---|---|---|
| RayRigAntSw-2R3A | 2 rigs ↔ 3 antennas | RFHigh / RFLow inline amp path | PTT-1 / PTT-2 routed to controller | Baseline build for typical HF station routing |
| RayRigAntSw-2R3A-Kit | 2 rigs ↔ 3 antennas | RFHigh / RFLow inline amp path | PTT-1 / PTT-2 routed to controller | Unassembled kit version for homebrew builders |
| RayRigAntSw-Custom | Custom rig/antenna matrix | Optional amp bypass or dual-path routing | PTT and sense lines per customer design | For OEM / complex stations. Contact Ray to discuss your requirements . |
Purchase Options (Coming Soon)
Online ordering is not enabled yet. The options below show the planned RayRigAntSw variants and how they will appear once the RF StateSide store is live. For early interest or questions, feel free to contact me directly.
RayRigAntSw-2R3A
Assembled & tested
Price: $TBD USD
- 2 rigs ↔ 3 antennas
- Relay matrix fully assembled
- Inline RFHigh / RFLow amp routing
RayRigAntSw-2R3A Kit
Unassembled kit
Price: $TBD USD
- 2 rigs ↔ 3 antennas
- PCB + parts kit (relays, diodes, snubbers)
- Ideal for DIY and homebrew builds
RayRigAntSw + RaySspaController
Controller bundle
Price: $TBD USD
- Includes RayRigAntSw-2R3A
- Includes RaySspaController main board
- Pre-aligned for amp + antenna routing
Custom / OEM Variant
By arrangement
Price: $TBD USD
- Custom rig/ant matrix
- Optional multi-amp routing
- Tailored to your station layout
Until the online store is live, you can email Ray (KB1SO) to discuss availability, pricing, or early-access hardware.
Downloads
Coming soon: pinout diagram, wiring examples (2-rig / 3-ant), and controller drive notes.
Gallery
Images of the assembled RayRigAntSw board, schematic, and PCB layout. These photos and renders highlight the relay topology, RF routing, control headers, and the clean, service-friendly board layout.
Assembled Board
Fully assembled RayRigAntSw board showing the 12 V DPST relay bank, ANT-1/2/3 and RIG-1/2 RF nodes, TX/RX switching relays, and the controller I/O header. The layout is optimized for low-loss RF routing, clean coil drive returns, and service-friendly through-hole connectors. This photo has been AI-enhanced to improve lighting and clarity; the physical product may differ slightly.
PCB 3D Render
3D render of the RayRigAntSw PCB showing relay placement, RF pads, ANT/RIG routing, and coil-drive snubber components. This render illustrates the mechanical design, mounting hole positions, and connector layout before assembly.
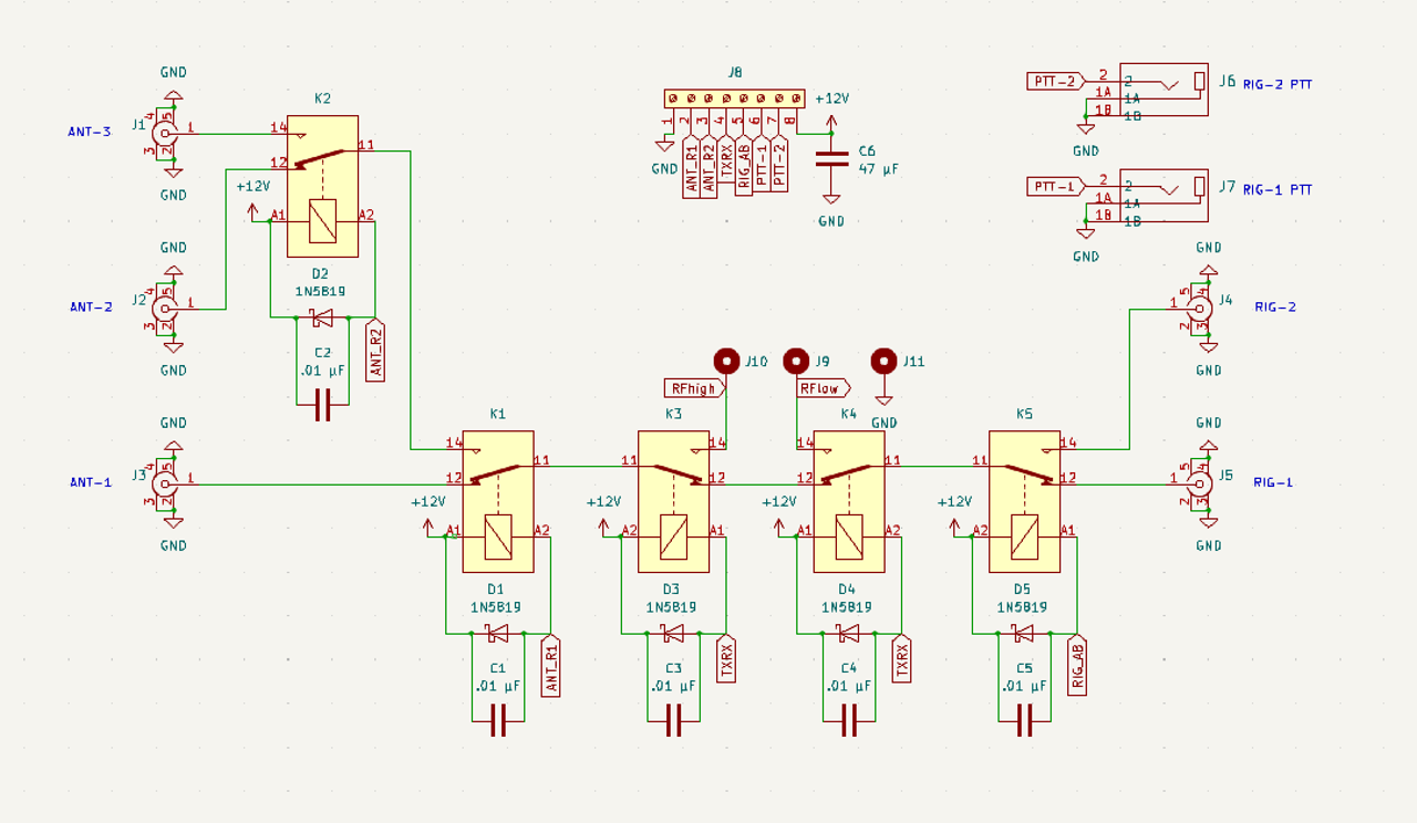
Schematic
Schematic showing coil protection (1N5819 + snubbers), relay topology, RIG/ANT RF path switching, and the controller-side interface. Ideal for builders integrating with RaySspaController or their own MCU logic.
Interested in RayRigAntSw?
If your station requires reliable, low-loss RF routing between rigs, amplifiers, and antennas, RayRigAntSw may be a perfect fit. Contact me if you’d like to integrate the board into your station or explore custom switching logic.
